欢迎访问青海钰容拍卖有限公司官方网站!
返回首页
|
新闻资讯
0971-8219611
首页
拍卖公告
拍卖公告
全部
司法
资产
艺术品
司法拍卖
司法拍卖
全部
资产拍卖
资产拍卖
全部
不动产
机动车
无形资产
废旧物资
罚没物品
国有土地使用权
其他
艺术品拍卖
招商引资
拍卖平台
关于我们
关于我们
公司介绍
企业文化
荣誉资质
成功案例
新闻资讯
拍卖小课堂
联系我们
搜索
首页
拍卖公告
资产拍卖
物资拍卖
艺术品拍卖
资产租赁
拍卖平台
成功案例
新闻资讯
公司介绍
企业文化
荣誉资质
联系我们
您当前的位置是:
首页
>
拍卖公告
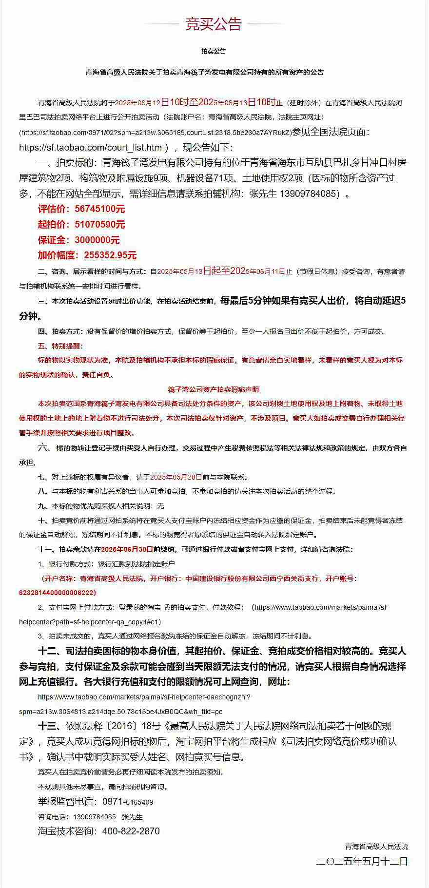
筏子湾
2026-01-27 17:31:47
热门资讯
2026-02-06
【2026年2月14日】一批报废库存物资
2026-01-27
筏子湾
2026-01-27
体育巷房产(12603室)二拍